comentários da página
obrigado
Conceituação
Arquitetura de sofware é a estrtura dos componentes de um progra-
ma/sistema, seus inter-relacionamnetos, principios e diretrizes gui-
ando o projeto e evolução ao longo do tempo. É o estudo da organi-
xação global dos sistemas de software bem como do relacionamneto
entre subsistemas e componentes.
Niveis de descrição de um sistema:
A arquitetura de um sistema envolve a divisão de funções entre
subsistemas ou módulos bem como os mecanismos de interação
entre os modulos e a representação de informação compartilhada.
As alternativas de arquiteturas disponiveis compõem as arquiteturas
de referência. Com base nas arquiteturas de referência, regras são
formuladas indicando boas ou más opções de projeto. Essa regras
podem ser norteadas por requisitos funcionais e não funcionais.
Durante a implementação, decisões já foram tomadas e uma única
arquitetura é implementada.
Habilidades e tarefas necessárias a uma boa arquitetura:
| Habilidades desejadas | Tarefas atribuidas |
|---|---|
| compreensão profunda do dominio e das tecnologias pertinentes | modelagem |
| entendimento de aspectos técnicos para desenvolvimento de sistemas bem-sucedidos | análise de compromisso/viabilidade |
| técnicas de elicitação, técnicas de modelagem e métodos de desenvolvimento | prototipação, simulação, realização de experimentos |
| entendimentos das estratégias de negócios da instituiçaõ onde atua | análise de tendencias tecnológicas |
| conhecimento de produtos, processos e estratégias de concorrentes | atuação como mentor de arquitetos novatos |
Arquitetura de software de um sistema:
Estilos Arquiteturais:
1. Pipes e filtors
2. Camadas
3. Objetos
4. Invocação Implícita
5. Quadro negro
6. Outros estilos
7. Variações de estilo
Arquiteturas de dominios especifico:
1.
Sistema de informação
2. Sistema em tempo real
3. Sistemas inteligentes adaptativos
4. Sistemas em camadas para comunicações
Arquiteturas de Interface com o Usuário:
1. Arquitetura Seeheim
2. Arquitetura MVC
3. Arquitetura Arch/Slinky
4. Arquitetura Pac
5.
Arquitetura Pac-Amadeus
Outras arquiteturas:
1 Arquitetura monolotíca
2 Arquitetura Cliente-Servidor
3 Arquitetura ALV
4 Vantagens e limitações
Cenários:
1. Consumidor de informação
Localização de recursos, descoberta de recursos, e navegação
2. Provedor de informações
Inclusão da informação, Inclusão de grande qtde de informação e criação de um novo repositório de dados.
3. Administrador de dados
Proteção contra consumidores, proteção contra provedores e quntidade de informações
Arquitetura candidatas para cenários acima:
1. Arquitetura WWW
2. Arquitetura Harvest
3. Avaliação entre as 2 arquiteturas
Arquiteturas Comerciais:


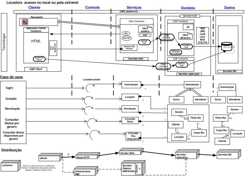
Arquitetura JSE 5

Modelo Ejb-JSP-Servlet MVC :

Exemplo de uma aplicação usando arquitetura J2EE
